宁波市涂料与涂装行业协会

Ningbo Paint and Coating Industry Association


政企纽带  引领行业发展
   
当前位置:
通知公告
更多
【转发】企业复工疫情防控丨方案、台账、预案、挂图都在这里了!
来源: | 作者:nbtltz | 发布时间: 2020-02-05 | 907 次浏览 | 🔊 点击朗读正文 ❚❚ | 分享到:

前言

根据《浙江省政府办公厅关于延迟企业复工和学校开学的通知》(浙政办发明电[2020]4号)规定,各类企业的节后复工不早于2月9日24时,涉及保障公共事业运行必需(供水、供气、供电、通讯等行业)、疫情防控必需(医疗器械、药品、防护品生产和销售等行业)、群众生活必需(超市卖场、食品生产和供应等行业)及其他涉及重要国计民生的相关企业除外。目前疫情防控形势紧迫,提前复工的企业必须做好复工复产疫情防控工作。

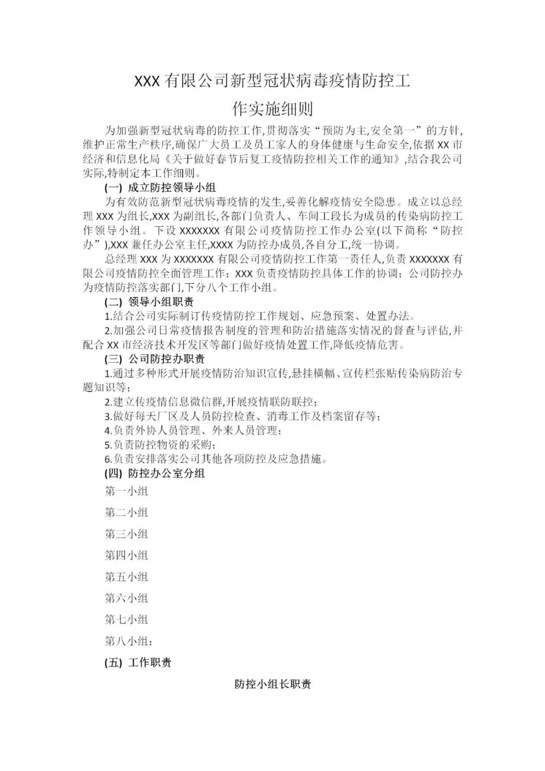
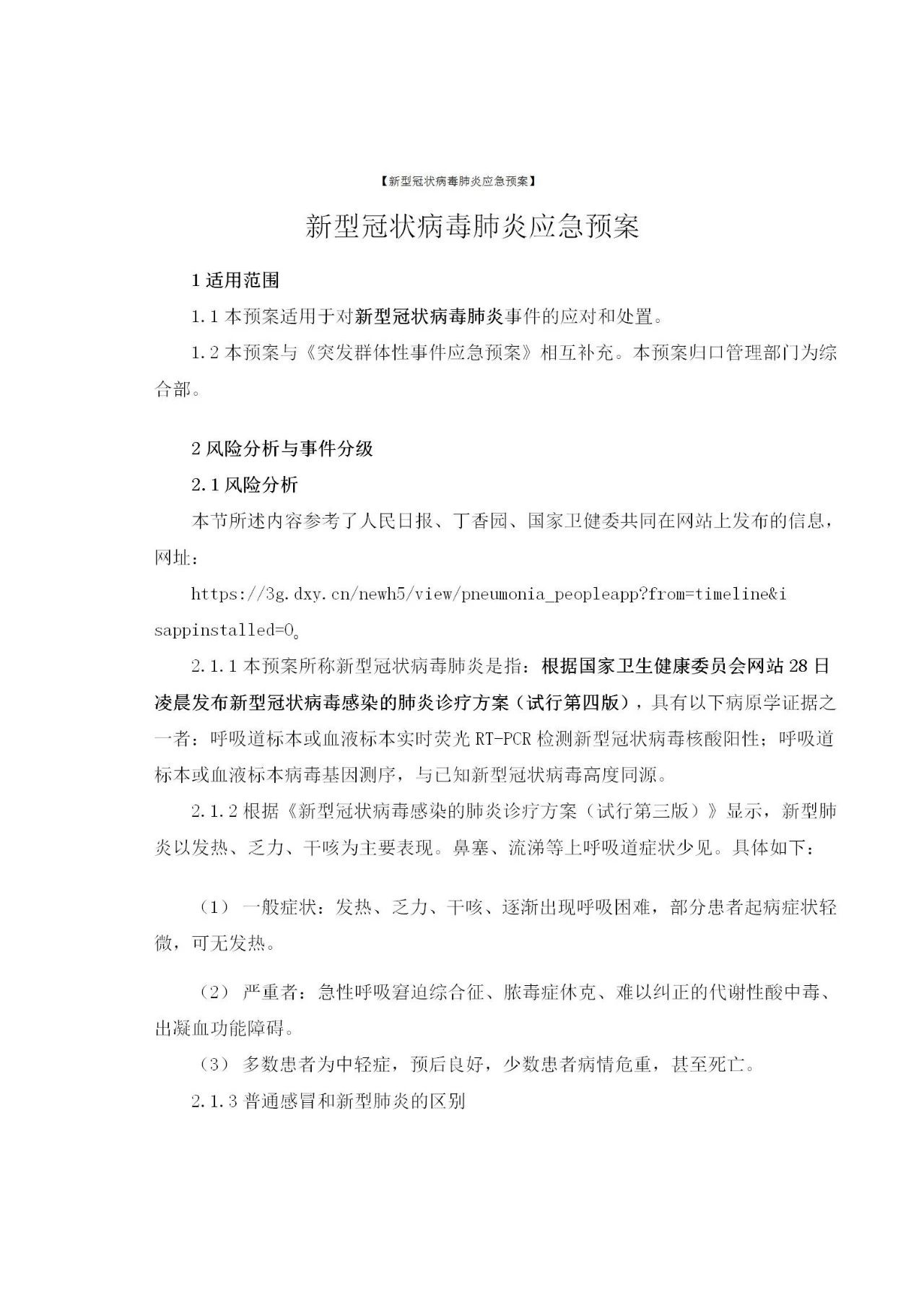
小编整理了包括企业复工疫情防控、企业防控新型冠状病毒肺炎工作方案示例、企业新型冠状病毒肺炎应急预案、企业防控新型冠状病毒肺炎台账表格汇编等多份企业复工疫情防控指南,分享给大家!

01  /  企业节后复工生产务必做好“五个必须”

① 必须制订企业疫情防控手册;
② 必须排查每名职工假期期间流动信息情况;
③ 必须提前对厂区内公共场所、人员聚集场所的设施、设备进行消杀防疫;
④ 必须对原材物料储备情况进行盘点、研判保障连续生产的周期;
⑤ 必须对生产设施设备进行安全检查。

02  /  企业开工第一天务必做到“五个到位”

① 企业复工生产“五个必须”要到位;
② 企业进出车辆、人员,登记、消杀防疫措施要到位;
③ 疫情防控宣传资料发放要到位;
④ 以车间、班组为单位的疫情防控知识宣讲要到位;
⑤ 企业、职工参与配合属地政府、社区(村)联防联控承诺要到位。

03  /  企业正常生产期间务必做到“四个坚持”

① 坚持每日全体人员体温检测进厂;
② 坚持每日上班前、下班后消杀防疫(人员集中的重点区域应多次消杀);
③ 坚持每日进出车辆、人员登记、消杀防疫;
④ 坚持每日向属地政府、社区(村)报告情况。

04  /  连续生产工业企业务必健全机制并落实
  
① 严格按照上述三个疫情防控指导意见抓好工作落实;
② 抓紧成立企业疫情防控工作领导机构;
③ 制定企业疫情防控工作方案;
④ 在疫情防控响应机制解除之前每日向属地政府、社区(村)报告情况。

05  /  企业防控新型冠状病毒肺炎工作方案示例


 





  • 关于清明放假期间安全管理工作的通知
  • 【申报通知】2026年度宁波市第一批专精特新中小企业申报认定及2023年度第一批认定到期企业复核工作开始
  • 【转发】关于开展2026年度浙江省制造业单项冠军(隐形冠军)企业遴选认定工作的通知
  • 关于提交2026年第一季度涂料行业经济运行统计报表的通知
  • 关于征集绿色低碳技术对接需求的通知
会员企业
更多
  • 江西三越高分子材料有限公司简介
  • 【新增成员】广州集泰化工股份有限公司简介
  • 【新增成员】上海加祎新材料有限公司简介
  • 【新增成员】宁波市甬伦新型建材有限公司简介
  • 【新增成员】宁波中自工业科技有限公司简介
邮箱:nbtlxh@qq.com
电话:0574-87806294
协会手机:18957891142
秘书长电话:18906688100
联系地址:宁波市鄞州会展路128号017幢                (会展中心10号馆)7楼E区05室
网址:http://www.nbtltz.com
在线QQ客服:
扫描关注宁波涂协官方微信