宁波市涂料与涂装行业协会

Ningbo Paint and Coating Industry Association


政企纽带  引领行业发展
   
又见“禁油令”?中山市重点行业全面实施“油改水”!
来源: | 作者:nbtltz | 发布时间: 2019-02-25 | 995 次浏览 | 🔊 点击朗读正文 ❚❚ | 分享到:

近日,中山市人民政府办公室印发中山市固定源挥发性有机物替代(“油改水”第一阶段)实施方案。整理相关内容如下:


《方案》要求,在中山市实施重点行业全面替代。


替代范围包括中山市辖区范围内涉印刷(平印工艺、凸印工艺)、建筑(内外墙涂装、钢结构户外户内涂装等)和汽车维修(喷漆工艺)的各企事业单位。


相关企业须在2019年8月31日前全面实施“油改水”,即淘汰生产过程中使用的有机溶剂和高VOCs含量的油漆、油墨等,使用VOCs含量小于20%的低(无)VOCs含量的涂料等作为替代。


其中,建筑行业,包括内外墙涂装、钢结构户外户内涂装等行业,禁止使用溶剂型涂料、有机稀释剂等原辅材料,须替代为符合《建筑用外墙涂料中有害物质限量》(GB24408-2009)、《室内装饰装修材料内墙涂料中有害物质限量》(GB18582-2008)、《建筑钢结构防腐涂料中有害物质限量》(GB30981-2014)规定的低(无)VOCs含量的原辅材料。推广使用高压无气喷涂、空气辅助无气喷涂、热喷涂等涂装技术,限制压缩空气喷涂的使用。建筑钢结构制造行业淘汰露天喷涂,建设废气收集装置与末端治理装置。



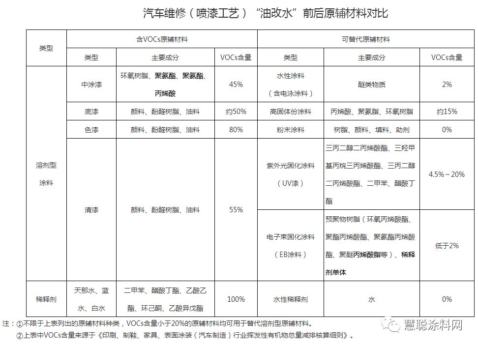
汽车维修(喷漆工艺)。各相关企事业单位在汽车维修喷涂和补漆工序中,除面漆(喷涂光油)外禁止使用溶剂型涂料、有机稀释剂等原辅材料。须替代为符合《汽车涂料中有害物质限量》(GB24409-2009)规定的低(无)VOCs含量的原辅材料。喷涂和补漆工序须在密闭喷漆车间内进行,并做好废气收集处理工作,确保废气稳定达标排放。


《方案》提出,鼓励开展替代试点。


试点范围包括中山市辖区范围内涉金属表面涂装、印刷(凹印工艺)、塑料制品(涂装工艺)、家具制造在内的各企事业单位,以自愿形式开展替代试点。


试点单位可于2019年8月31日前,选择一条或以上完整的产品生产线建立“油改水”试点,即将试点生产线原来使用的溶剂型原辅材料替代为低(无)VOCs含量的原辅材料,推广采用静电喷涂、淋涂、辊涂、浸涂等先进工艺技术,优化过程管理,生产低毒、低害、低挥发性有机物含量产品。待试点技术成熟后,在下一阶段推广应用。


试点推荐技术:


金属表面涂装:包括家电制造、灯饰制造、金属家具制造、游艺器材制造等,禁止使用溶剂型涂料、溶剂型稀释剂、油性固化剂等原辅材料,如溶剂型环氧树脂涂料、含异氰脲酸三缩水甘油酯(TGIC)的粉末涂料、天那水。须替代为低(无)VOCs含量的原辅材料,如水性涂料、不含异氰脲酸三缩水甘油酯(TGIC)的粉末涂料、高固体份涂料、紫外光固化涂料(UV涂料)、电子束固化涂料(EB涂料)。推广采用静电喷涂、淋涂、辊涂、浸涂、高压无气喷涂等效率较高的涂装工艺和先进智能化的密闭涂装设备,加强废气收集与处理,确保废气稳定达标排放。


塑料制品(涂装工艺):试点单位的试点生产线应使用低(无)VOCs含量的原辅材料,如水性涂料、粉末涂料、高固体份涂料、无溶剂涂料、紫外光固化涂料(UV涂料)、电子束固化涂料(EB涂料)。推广采用静电喷涂、淋涂、辊涂、浸涂等先进工艺技术。加强废气收集与处理,对喷漆与烘干等环节产生的有机废气,根据产生的有机废气的特性选择合适的末端治理措施,确保废气稳定达标排放。


家具制造:试点单位的试点生产线应使用低(无)VOCs含量的原辅材料,如水性涂料、粉末涂料、高固体份涂料、无溶剂涂料、紫外光固化涂料(UV涂料)、电子束固化涂料(EB涂料)、水性胶粘剂。推广采用静电喷涂、淋涂、辊涂、浸涂、高压无气喷涂等先进工艺技术。加强废气收集与处理,对喷漆与烘干等环节产生的有机废气,根据其特性选择合适的末端治理措施,确保废气稳定达标排放。


《方案》保障措施有以下几点:


(一)引领市场导向。以技术进步为主线,涂料行业重点推广水性涂料、粉末涂料、高固体份涂料、辐射固化涂料等绿色产品。油墨行业重点研发低(无)VOCs的水性油墨、单一溶剂型凹印油墨、辐射固化油墨。禁止生产有害物质含量、挥发性有机物含量超过200克/升的室内装修装饰用涂料和超过700克/升的溶剂型木器家具涂料。取缔含苯类溶剂型油墨生产,鼓励提高水性涂料和水性油墨生产规模,积极开展环境标志产品认证。


(二)加大资金投入。加强政策扶持力度,以“先改先得”“竞争性分配”为原则,对按要求完成“油改水”替代工作的企事业单位,根据VOCs减排量,“按绩效、分梯度”进行资金奖励。在2019年5月1日前,提前完成“油改水”替代工作的企事业单位,额外增加奖励金额,以推动相关单位工作积极性。


(三)强化执法监管。增加对涉VOCs排放源的日常巡查频次,强化监测、监察与监管工作,确保“油改水”整治成效。提高执法人员装备,配备便携式VOCs检测仪。定期开展联合执法,联合质监、安监、消防等部门,以“双随机”方式开展重点企业现场监察。


(四)建立档案管理。落实“一企一档”档案管理,建立各企业原辅材料年度报送制度,金属表面涂装、家具、汽修、印刷行业内涉VOCs企业每年3月1日前报送上年度涉VOCs原辅材料使用情况。


(五)完善绿色产品体系建设。引导重点行业提高生产技术和污染控制水平,组织相关研究机构、行业协会及企业,研究制定VOCs相关绿色设计产品评价标准,开展绿色设计产品评价工作,发布一批绿色设计产品名录,推动行业绿色发展。支持各类创新主体开展无溶剂、零VOCs排放的先进技术、工艺、设备的推广应用。加强标准宣贯,树立绿色设计示范企业,引领企业不断提升清洁生产技术水平。


(六)加强宣传教育。充分发挥新闻媒体在大气环境保护工作中的作用,深入开展环境保护宣传教育活动,普及大气环境保护知识,积极宣传VOCs污染防治的重要性、紧迫性及可采取的措施,提升全民环境保护意识,不断增强公众参与环境保护的能力。宣传先进典型事例,引导和鼓励公众和媒体开展舆论监督,为改善大气环境质量营造良好的社会氛围。



来源:全球涂料生态圈
通知公告
更多
  • 关于征集绿色低碳技术对接需求的通知
  • 【通知公告】关于组织召开AI赋能涂料企业数字化解决方案专场培训的通知
  • 【转发】关于开展2026年宁波市制造业单项冠军培育企业申报遴选和国家级制造业单项冠军企业推荐复核工作的通知
  • 关于国家开放大学2026年春季班招生报名通知
  • 2026涂料科技创新与产业链协同发展论坛暨七届一次会员大会(换届大会)及协会成立二十五周年庆典活动的通知
会员企业
更多
  • 江西三越高分子材料有限公司简介
  • 【新增成员】广州集泰化工股份有限公司简介
  • 【新增成员】上海加祎新材料有限公司简介
  • 【新增成员】宁波市甬伦新型建材有限公司简介
  • 【新增成员】宁波中自工业科技有限公司简介
邮箱:nbtlxh@qq.com
电话:0574-87806294
协会手机:18957891142
秘书长电话:18906688100
联系地址:宁波市鄞州会展路128号017幢                (会展中心10号馆)7楼E区05室
网址:http://www.nbtltz.com
在线QQ客服:
扫描关注宁波涂协官方微信